SQlite源码分析

其他函数

5.1数据的类型

(1)static void typeofFunc(sqlite3_context context, int NotUsed, sqlite3_value*argv)

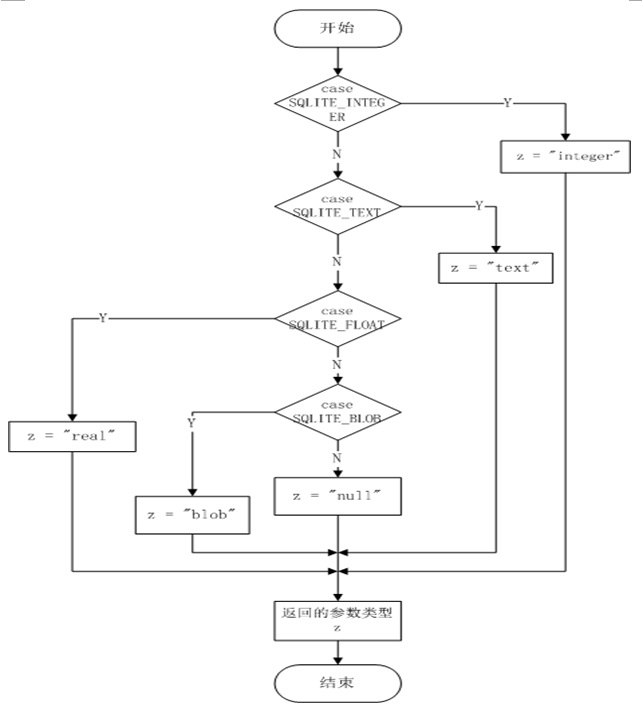
返回参数类型

(2)工作流程

 若参数是SQLITE_INTEGER,则返回整数integer

 若参数是SQLITE_TEXT,则返回文本text

 若参数是SQLITE_FLOAT,则返回浮点数real

 若参数是SQLITE_BLOB,则返回二进制大对象blob

 若参数与以上的类型都不匹配,则返回空

如图为typeofFunc函数实现流程

5.2 当前数据库连接最后插入行的ROWID

static void last_insert_rowid( sqlite3_context context, int NotUsed, sqlite3_value *NotUsed2)

该函数调用函数last_insert_rowid()SQL 函数将被添加sqlite3_last_insert_rowid( )C/C++ 接口函数.返回最后一个连接从数据库插入的行

5.3所运行的SQLite库的版本号

static void versionFunc( sqlite3_context context, int NotUsed,sqlite3_value *NotUsed2)

这个函数是一个关于sqlite3_libversion()c接口的SQL封装,结果是SQLite库正在运行的版本。